
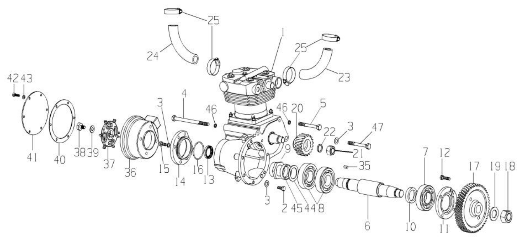
| 1 | Water cooling air compressor | VG1560130070 | 1 | 1 | 1 | 1 | 1 | 1 | 1 | 1 | 1 | 1 | |||||||||
| 2 | Bolt | 190003802419 | 7 | 7 | 7 | 7 | 7 | 7 | 7 | 7 | 7 | 7 | |||||||||
| 3 | Spring washer | 190003932023 | 13 | 13 | 13 | 13 | 13 | 13 | 13 | 13 | 13 | 13 | B8-ZN DIN137 | ||||||||
| 4 | Bolt | 190003800569 | 2 | 2 | 2 | 2 | 2 | 2 | 2 | 2 | 2 | 2 | M 10×150-8.8-ZN DIN931 | ||||||||
| 5 | Bolt | 190003802566 | 1 | 1 | 1 | 1 | 1 | 1 | 1 | 1 | 1 | 1 | |||||||||
| 6 | Drive shaft | VG1540130001 | 1 | 1 | 1 | 1 | 1 | 1 | 1 | 1 | 1 | 1 | |||||||||
| 7 | Roller bearing | 190003320154 | 1 | 1 | 1 | 1 | 1 | 1 | 1 | 1 | 1 | 1 | NJ2207E/TGP-C3 N05412 | ||||||||
| 8 | Ball bearing | 61500080158J | 2 | 2 | 2 | 2 | 2 | 2 | 2 | 2 | 2 | 2 | |||||||||
| 9 | Nut | VG2600130046 | 1 | 1 | 1 | 1 | 1 | 1 | 1 | 1 | 1 | 1 | |||||||||
| 10 | Pressure ring | VG2600130123 | 1 | 1 | 1 | 1 | 1 | 1 | 1 | 1 | 1 | 1 | |||||||||
| 11 | Cover | VG1500080165 | 1 | 1 | 1 | 1 | 1 | 1 | 1 | 1 | 1 | 1 | |||||||||
| 12 | Bolt | 190003802432 | 4 | 4 | 4 | 4 | 4 | 4 | 4 | 4 | 4 | 4 | M 8×30-8.8-ZN | DIN933 | |||||||
| 13 | Oil seal | VG0003070092 | 1 | 1 | 1 | 1 | 1 | 1 | 1 | 1 | 1 | 1 | |||||||||
| 14 | Oil seal carrier | VG1500139097 | 1 | 1 | 1 | 1 | 1 | 1 | 1 | 1 | 1 | 1 | |||||||||
| 15 | Bolt | 190003802419 | 4 | 4 | 4 | 4 | 4 | 4 | 4 | 4 | 4 | 4 | |||||||||
| 16 | O-ring | VG192320002 | 1 | 1 | 1 | 1 | 1 | 1 | 1 | 1 | 1 | 1 | |||||||||
| 17 | Injection pump gear | VG1560130064 | 1 | 1 | 1 | 1 | 1 | 1 | 1 | 1 | 1 | 1 | |||||||||
| 18 | Nut | VG2600130045 | 1 | 1 | 1 | 1 | 1 | 1 | 1 | 1 | 1 | 1 | |||||||||
| 19 | Washer | VG409020045 | 1 | 1 | 1 | 1 | 1 | 1 | 1 | 1 | 1 | 1 | |||||||||
| 20 | Air compressor gear | VG1560130012 | 1 | 1 | 1 | 1 | 1 | 1 | 1 | 1 | 1 | 1 | |||||||||
| 21 | Nut | VG2600130001 | 1 | 1 | 1 | 1 | 1 | 1 | 1 | 1 | 1 | 1 | |||||||||
| 22 | Flat washer | VG609070161 | 1 | 1 | 1 | 1 | 1 | 1 | 1 | 1 | 1 | 1 | |||||||||
| 23 | Hose | VG2600130024 | 1 | 1 | 1 | 1 | 1 | 1 | 1 | 1 | 1 | 1 | |||||||||
| 24 | Hose | VG2600130027 | 1 | 1 | 1 | 1 | 1 | 1 | 1 | 1 | 1 | 1 | |||||||||
| 25 | Hose clamp | 190003989336 | 4 | 4 | 4 | 4 | 4 | 4 | 4 | 4 | 4 | 4 | |||||||||
| 26 | Cover | VG29114 | 2 | 2 | 2 | 2 | 2 | 2 | 2 | 2 | 2 | 2 | |||||||||
| 27 | Cover | VG29112 | 1 | 1 | 1 | 1 | 1 | 1 | 1 | 1 | 1 | 1 | |||||||||
| 28 | Pipe connection | VG9100360023 | 1 | 1 | 1 | 1 | 1 | 1 | 1 | 1 | 1 | 1 | |||||||||
| 29 | Hollow bolt | VG2600130053 | 1 | 1 | 1 | 1 | 1 | 1 | 1 | 1 | 1 | 1 | |||||||||
| 30 | Washer | VG2600130037 | 2 | 2 | 2 | 2 | 2 | 2 | 2 | 2 | 2 | 2 | |||||||||
| 31 | Connecting piece | VG2600130026 | 1 | 1 | 1 | 1 | 1 | 1 | 1 | 1 | 1 | 1 | |||||||||
| 32 | Washer | 190003098014 | 1 | 1 | 1 | 1 | 1 | 1 | 1 | 1 | 1 | 1 | |||||||||
| 33 | Oil tube assembly | VG1500070011A | 1 | 1 | 1 | 1 | 1 | 1 | 1 | 1 | 1 | 1 | |||||||||
| 34 | Bolt | 190003962607 | 2 | 2 | 2 | 2 | 2 | 2 | 2 | 2 | 2 | 2 | |||||||||
| 35 | Key | Q5510614 | 1 | 1 | 1 | 1 | 1 | 1 | 1 | 1 | 1 | 1 | |||||||||
| 36 | Timing signal shell | VG1560010704 | 1 | 1 | 1 | 1 | 1 | 1 | 1 | 1 | 1 | 1 | |||||||||
| 37 | Camshaft signal plate | AZ1560010701A | 1 | 1 | 1 | 1 | 1 | 1 | 1 | 1 | 1 | 1 | |||||||||
| 38 | Bolt | Q150B1020 | 1 | 1 | 1 | 1 | 1 | 1 | 1 | 1 | 1 | 1 | |||||||||
| 39 | Washer | Q40110 | 1 | 1 | 1 | 1 | 1 | 1 | 1 | 1 | 1 | 1 | |||||||||
| 40 | Gasket | VG1560010703 | 1 | 1 | 1 | 1 | 1 | 1 | 1 | 1 | 1 | 1 | |||||||||
| 41 | Cover | VG1560010705 | 1 | 1 | 1 | 1 | 1 | 1 | 1 | 1 | 1 | 1 | |||||||||
| 42 | Bolt | Q150B0610 | 6 | 6 | 6 | 6 | 6 | 6 | 6 | 6 | 6 | 6 | |||||||||
| 43 | Washer | Q40106 | 6 | 6 | 6 | 6 | 6 | 6 | 6 | 6 | 6 | 6 | |||||||||
| 44 | Bearing shield | VG2600130073 | 1 | 1 | 1 | 1 | 1 | 1 | 1 | 1 | 1 | 1 | |||||||||
| 45 | Bush | VG2600130047 | 1 | 1 | 1 | 1 | 1 | 1 | 1 | 1 | 1 | 1 | |||||||||
| 46 | Spring washer | 190003931122 | 3 | 3 | 3 | 3 | 3 | 3 | 3 | 3 | 3 | 3 | B10-ZN DIN127 | ||||||||
| 47 | Blot | 190003800458 | 2 | 2 | 2 | 2 | 2 | 2 | 2 | 2 | 2 | 2 | M8×70-8.8-ZN | DIN933 | |||||||