
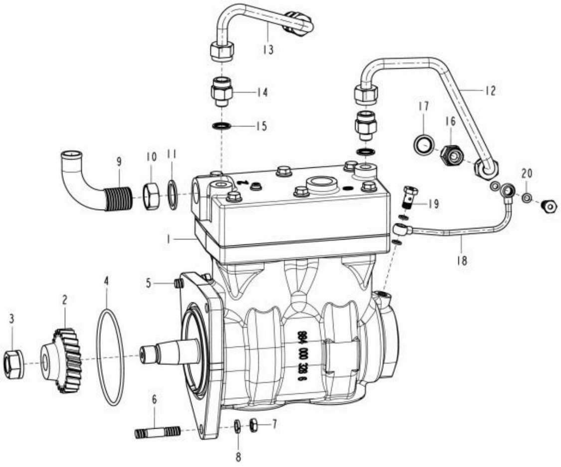
| 1 | VG1246130008 | Air compressor | 1 | 1 | 1 | 1 | 1 | 1 | 1 | 1 | ||||||
| 2 | VG1246130009 | Air compressor gear | 1 | 1 | 1 | 1 | 1 | 1 | 1 | 1 | ||||||
| 3 | VG1246130010 | Hexagon nut | 1 | 1 | 1 | 1 | 1 | 1 | 1 | 1 | ||||||
| 4 | VG1246130012 | O-ring | 1 | 1 | 1 | 1 | 1 | 1 | 1 | 1 | ||||||
| 5 | Q150B1030 | Hex head bolt | 1 | 1 | 1 | 1 | 1 | 1 | 1 | 1 | ||||||
| 6 | Q1201040F3 | Hex head bolt | 2 | 2 | 2 | 2 | 2 | 2 | 2 | 2 | ||||||
| 7 | Q340B10 | Hexagon nut | 2 | 2 | 2 | 2 | 2 | 2 | 2 | 2 | ||||||
| 8 | Q40310 | Spring washer | 3 | 3 | 3 | 3 | 3 | 3 | 3 | 3 | ||||||
| 9 | VG1246130016 | Elbow connector | 1 | 1 | 1 | 1 | 1 | 1 | 1 | 1 | ||||||
| 10 | 190003559778 | Hexagon nut | 1 | 1 | 1 | 1 | 1 | 1 | 1 | 1 | ||||||
| 11 | VG2600130037 | Washer | 1 | 1 | 1 | 1 | 1 | 1 | 1 | 1 | ||||||
| 12 | VG1246130003A | Water supply pipe assembly | 1 | 1 | 1 | 1 | 1 | 1 | 1 | 1 | ||||||
| 13 | VG1246130020A | Water drain pipe assembly | 1 | 1 | 1 | 1 | 1 | 1 | 1 | 1 | ||||||
| 14 | VG1246130021 | Pipe connector | 2 | 2 | 2 | 2 | 2 | 2 | 2 | 2 | ||||||
| 15 | VG9003080005 | Sealing washer | 2 | 2 | 2 | 2 | 2 | 2 | 2 | 2 | ||||||
| 16 | VG1246130022 | Pipe connector | 2 | 2 | 2 | 2 | 2 | 2 | 2 | 2 | ||||||
| 17 | VG9003080006 | Sealing washer | 2 | 2 | 2 | 2 | 2 | 2 | 2 | 2 | ||||||
| 18 | VG1246130006 | Oil supply pipe assembly | 1 | 1 | 1 | 1 | 1 | 1 | 1 | 1 | ||||||
| 19 | 190003962607 | Hollow bolt | 2 | 2 | 2 | 2 | 2 | 2 | 2 | 2 | A4 DIN7623 6S | |||||
| 20 | VG9003080003 | Sealing washer | 4 | 4 | 4 | 4 | 4 | 4 | 4 | 4 | ||||||